Введение
Довольно типичной является ситуация, когда директор по развитию ставит задачу своим специалистам выбрать нотации (методики), которые будут в дальнейшем использоваться для описания и регламентации бизнес-процессов компании. При осуществлении такого выбора целесообразно учитывать, как минимум, следующие четыре аспекта:
- возможности нотации для описания процессов требуемого уровня сложности;
- возможности среды моделирования, поддерживающей выбранную нотацию;
- наличие методики применения выбранной нотации и соответствующего инструмента для решения поставленных задач в рамках проекта;
- наличие специалистов с компетенциями, необходимыми для использования нотации и инструмента с учетом требования методики выполнения проекта.
Если цели проекта сформулированы нечетко, то выбор нотации, скорее всего, будет выполнен ошибочно.
Рассмотрим, в качестве примера, следующую формулировку: «Мы хотим описать и автоматизировать наиболее важные бизнес-процессы в BPMS, регламентировать работу всех сотрудников компании и описать требования для доработки существующего программного обеспечения».
Такая фраза содержит несколько совершенно разнородных задач:
- описание исполняемых процессов в рамках системы BPM;
- регламентация деятельности сотрудников при помощи внутренних нормативно-методических документов (т.е. создание регламентной базы);
- описание требования к программному обеспечению.
При такой постановке задачи придется, скорее всего, использовать несколько нотаций: BPMN, некоторую нотацию типа Work Flow и, возможно, UML. Использовать какую-то одну нотацию и один инструмент моделирования для эффективного решения этих разнородных задач на практике вряд ли получится. Нотация BPMN является наиболее удобной (в ряду существующих в настоящее время) для описания «автоматически исполняемых» процессов. Но она не удобна для создания относительно простых схем в регламентирующих документах для сотрудников по следующим причинам:
- наличие слишком сложной и избыточной для описания простых процессов семантики;
- неудобство при создании сложной, многоуровневой процессной модели организации в целом;
- значительные сложности по обучению сотрудников компании (в силу сложности спецификации и дефицита специалистов, способных проводить такое обучение).
Для создания схем процессов, которые будут «прозрачны» и понятны большинству сотрудников компании без длительного и сложного обучения, необходима другая нотация.
Интересно рассмотреть некоторые популярные на сегодняшний день нотации с точки зрения следующих факторов:
- простота в освоении, интуитивная понятность для сотрудников компании;
- приемлемая информативность схем процессов при минимальном наборе используемых графических символов;
- поддержка нотации современными средствами моделирования;
- затраты на внедрение методики описания и регламентации процессов с использованием соответствующего инструмента.
Нотация ARIS eEPC
Нотация ARIS eEPC была одной из первых нотаций, получившей широкую известность на российском рынке. Она относится к нотации типа Work Flow (поток работ). Особенностями нотации является наличие элементов типа «событие» и наличие операторов логики: «и», «неисключающее или», «исключающее или» (см. рис. 1).

Рис. 1. Схема процесса в нотации ARIS eEPC.
В своем полном варианте, нотация ARIS eEPC содержит очень большое количество графических элементов. Поэтому при выполнении проектов создаются так называемые «методические фильтры» (в рамках «соглашений по моделированию»), которые ограничивают количество типов элементов, доступных пользователям при создании схем процессов. (В некоторых средствах моделирования нотация ARIS eEPC сразу реализована с минимально необходимым набором элементов). Однако даже в этом случае, неопытные пользователи создают схемы такой сложности, которые потом невозможно однозначно воспринять. К таким схемам требуется подробный текстовый комментарий (либо наличие аналитика, способного объяснить схему).
Почему возникает такой эффект? Он является результатом описания множества ветвлений, возникающих при выполнении процесса, при помощи формальных логических операторов. Делать это приходится, придерживаясь определенных строгих правил. В результате появляется громоздкая, формально правильная, но плохо воспринимаемая схема. Возникает вопрос: а за что, собственно, боролись?
Типичная схема в ARIS eEPC:
- не годится для автоматизации в системе класса BPM (нужно применять дополнительный транслятор, переводящий ее в нотацию BPMN, с последующей ручной доработкой);
- сложна для восприятия рядовыми сотрудниками компании (их нужно учить правилам использования логических операторов и корректному чтению схем, которые их содержат).
Таким образом, нотация ARIS eEPC не предназначена для описания «автоматически исполняемых» процессов и неудобна для восприятия сотрудниками в силу своей сложности. Моделирование в ARIS eEPC не дает значительных преимуществ ни для автоматизации, ни для регламентации. Нотация ARIS eEPC является классической и формально правильной, но ее «машинная» логика не удобна для восприятия рядовым сотрудникам компании. Поэтому с практической точки зрения эффективность применения ARIS eEPC вызывает существенные вопросы.
Заметим, что нотация ARIS eEPC поддерживается многими современными средствами моделирования бизнес-процессов. Но такая ситуация не столько доказывает эффективность ее применения в проектах, сколько говорит о желании поставщиков софта заработать на раскрученной, общеизвестной рынку нотации. Несмотря на указанные выше проблемы, применение нотации ARIS eEPC и соответствующего средства моделирования, безусловно, позволяет создать в компании достаточно качественную, комплексную процессную модель с возможностью последующей выгрузки информации в виде регламентирующих документов.
«Простая блок-схема»
Нотация «простая блок-схема» реализована в популярном офисном продукте MS Visio. На рис. 2. показаны элементы этой нотации и фрагмент соответствующей схемы. В полном объеме рассматриваемая нотация применяется редко. Вообще, в MS Visio представлено несколько нотаций типа «блок-схема», которые являются достаточно сложными. Очевидно, по этой причине они не нашли широкого применения, хотя и были включены в набор нотаций, поставляемых с системой.
Нотация «простая блок-схема» в своем самом простом и часто используемом на практике варианте, содержит всего несколько элементов:
- процесс;
- решение;
- ручная операции (реже);
- документ;
- данные;
6. стрелка (для отображения связей между объектами схемы). При помощи рассматриваемой нотации можно показать потоки данных, если необходимо описывать процессы под задачу автоматизации. Но описывать «автоматически исполняемые» в BPM-системе процессы неудобно.

Рис. 2. Нотация «Простая блок-схема» в MS Visio.
Рассмотрим некоторые особенности применения «Простой блок-схемы», в частности применение стрелок. На практике, сотрудники компании, формирующие схемы при помощи «Простой блок-схемы» придерживаются двух подходов:
- не именуют стрелки вообще;
- стараются присваивать стрелкам, связывающие элементы схемы, простые и понятные названия.
На рис. 3 показан пример применения нотации «Простая блок-схема» в одной из компаний. Использованы все пять типов элементов. Тем не менее, схема выглядит вполне читаемой и понятной пользователю – сотруднику компании.
Нотация «Простая блок-схема» при использовании в компаниях часто подвергается различным вариациям:
- изменяется смысл элемента «решение»;
- по-разному используют стрелки связей (именуют или не именуют и т.п.);
- по-разному используют стрелки связей в сочетании с объектом «документ»;
- прочее. Интересно, что нотация «простая блок-схема» в том или ином виде часто используется специалистами по менеджменту качества при описании процессов СМК.

Рис. 3. Пример схемы в нотации «Простая блок-схема».
Преимуществами нотации «Простая блок-схема» (с сокращенным до минимума количество элементов) являются:
- простота формирования графических схем процессов;
- интуитивная понятность схем сотрудникам (даже без специального обучения);
- минимальная потребность в обучении сотрудников;
- наличие доступных инструментов для описания процессов (MS Visio, MS Word).
Однако (как это часто бывает на практике), если нотация используется без утвержденного внутреннего стандарта и специализированного средства моделирования, компания получает набор большого количества нестандартно оформленных схем, которые содержатся в различных файлах. Поддерживать такую совокупность схем в связном состоянии и отслеживать изменения сложно. Требуется большое количество ручного труда бизнес-аналитиков. Поэтому, выбирая нотацию «Простая блок-схема» необходимо заранее разработать:
- внутренний стандарт использования этой нотации;
- внутренний стандарт формирования, хранения и актуализации файлов со схемами процессов.
В целом, масштабное использование в компании нотации «Простая блок-схема» без современного средства моделирования представляется весьма неэффективным.
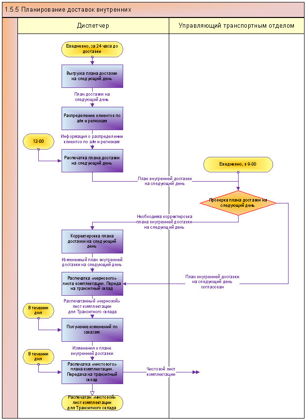
«Процедура» Business Studio
На рис. 4 представлена схема, сформированная в нотации «Процедура» среды моделирования процессов Business Studio (Россия). В рассматриваемой нотации используются следующие условные обозначения:
- процесс;
- решение;
- событие;
- стрелка предшествования (как в классических нотациях класса Work Flow);
- стрелка потока объектов;
- сноска;
- внешняя ссылка.
При построении схем в нотации «Процедура» используются так называемые дорожки («кросс-функциональная» схема), что дает возможность описывать «сквозные» процессы компании.
На примере схемы процесса, представленного на рис. 4, рассмотрим, каким образом используются стрелки на диаграмме.
Стрелка, именованная как «План доставки на следующий день» имеет тип предшествования, т.е. показывает последовательность выполнения действий во времени. Но одновременно она визуально информирует сотрудника, читающего схему, какой документ передается между операциями процесса. В среде моделирования Business Studio к стрелке можно привязать один или несколько документов. Они не будут видны непосредственно на схеме, но информация об этих документах может быть включена в регламентирующий документ в удобной форме (см., например, таблицу 1).

Рис. 4. Схема процесса в нотации «Процедура» Business Studio.
Обратим внимание на стрелку, именованную как «Необходима корректировка плана внутренней доставки на следующий день». Эта стрелка, по сути, описывает одно из событий, завершающих операцию «Проверка плана доставки на следующий день» (на схеме это ромбик – «решение»). Вторая стрелка, выходящая из этой операции, информирует о другом возможном событии «План внутренней доставки на следующий день согласован». На рис. 4. видно, что по ходу процесса для повышения информативности схемы используются элементы-события («Ежедневно, в 9-00», «В течение дня», «12-00»).
Таким образом, информацию о событиях можно показывать как виде специальных элементов, так и путем соответствующего именования стрелок. Стрелка «Чистовой лист комплектации» с двойным наконечником, выходящая из соответствующей операции, отображает на схеме поток документов. Эта стрелка не осуществляет передачу управления от одной операции к другой, а служит только для обозначения потоков объектов или данных. В целом, схема процесса в нотации «Процедура» при кажущейся простоте является весьма информативной и удобной для описания. Можно сформулировать следующие преимущества этой нотации (в случае ее использования в Business Studio):
- представлен минимально необходимый набор графических элементов для описания процессов типа Work Flow (поток работ);
- быстрота создания графических схем для целей регламентации;
- возможность повышения информативности схем процессов за счет гибкого использования событий и именованных стрелок (одновременно с возможностью привязки документов к стрелкам и последующей выгрузки информации в регламентирующих документах);
- схемы процессов просты и понятны всем сотрудникам даже без специального обучения;
- простота в обучении (нет необходимости привлекать дорогостоящих специалистов со стороны - обучение можно проводить силами сотрудников отдела орг. развития);
- схемы процессов являются кросс-функциональными, что удобно для описания «сквозных» процессов компании;
- можно выгружать и редактировать схемы в MS Visio (при необходимости).
Среда моделирования Business Studio позволяет достаточно быстро создавать процессную модель компании. Информация о процессах может быть выгружена из системы в виде регламентирующих документов в требуемом формате. Заметим, что в Business Studio есть возможность описывать процессы в нотации ARIS eEPC, нотации IDEF0 и нотации «Процесс» (см. руководство по системе). В качестве дополнительного примера на рис. 5. показан фрагмент более сложной схемы, выполненной в нотации «Процедура». Кстати, для повышения информативности стрелки, описывающие несоответствующие результаты («Комплект документов не полный», «Температурный режим нарушен» и др.), показаны красным цветом. Кроме того, на схеме приводятся дополнительные комментарии к некоторым операциям.

Таблица 1. Информация о процессе, представленном на рис. 4.

Рис. 5. Пример схемы в нотации «Процедура» в Business Studio.
Выводы
В целом, нотация «Процедура» в версии, реализованной в среде моделирования Business Studio, является более удобной и понятной сотрудникам, чем нотация ARIS eEPC. Она позволяет быстро описывать и регламентировать процессы компании.
В случае, если необходимо описывать и регламентировать множество процессов, из которых только незначительная часть потом будет поддерживаться в BPM-системе, выбор нотации «Процедура» представляется вполне адекватным поставленной задаче.
При выборе нотации для комплексного описания процессов компании желательно убедиться в том, чтобы она была проста и понятная большинству сотрудников без специального обучения и длительного освоения. Конечно, можно заставить людей описывать процессы в любых нотациях при помощи совершенно разных средств моделирования, но затраты на внедрение таких нотаций/систем в организации могут быть весьма значительными.
Чрезмерно сложная нотация и средство моделирования могут сделать методы процессного управления уделом узкого круга профессионалов из отдела организационного развития или ИТ-отдела, а преимущества процессного подхода не будут реализованы в полной мере.
В.В. Репин, к.т.н., доцент, Исполнительный директор и партнер ООО «BPM Консалтинг Групп», зав. кафедрой Управления бизнес-процессами НОУ ВПО «ИЭФ «Синергия», основатель портала www.FineXpert.ru
Июль 2010 г.