Организованный и взаимосвязанный набор процессов, необходимый для создания и поставки внешним потребителями определенной группы продуктов/услуг, представляющих для них ценность.
Ценность - значение, представляемое продуктом/услугой для удовлетворения той или другой потребности субъекта, производящего оценку.
Цепочка создания ценности – это процесс, как правило, проходящий через несколько организаций.
Цепочки ценности выявляются и анализируются с точки зрения организации в целом, т.е. цепочка – это процесс самого верхнего уровня или, говоря другими словами, большого масштаба.
Построение и анализ схем ЦСЦ позволяет понять, как устроен бизнес, и использовать это понимание для построения архитектуры организации (организационной структуры, системы процессов и проч.).
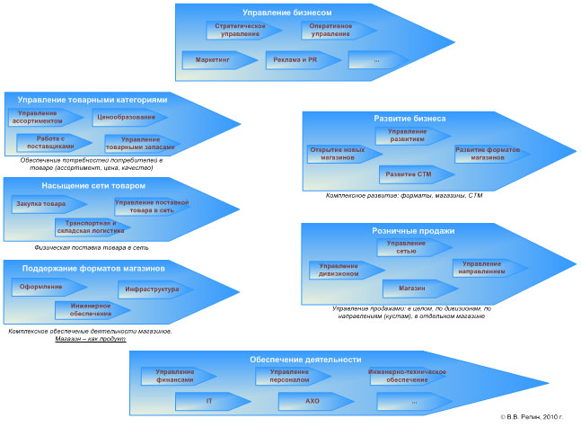
Примеры схем цепочек создания ценности

Пример 1. Ритэйл.Общая схема.

Пример 2. Ритейл. Поставка продовольственных товаров в сеть.