Электронная библиотека

FineXpert.ru - большая библиотека статей и видео по тематике управления бизнес-процессами, использования AI для повышения эффективности вашего бизнеса. 

"Видео"
137
"Статей"
216
"Просмотров"
2234549
"Книг"
67

Деловая игра «Процессный пазл»

Версия для печати
Владимир Репин

Владимир Репин, к.т.н, доцент, процессный архитектор и методолог, автор 10 книг по бизнес-процессам, член ABPMP Russian Chapter

В статье Владимира Репина рассматривается деловая игра «Процессный пазл», предназначенная для наглядной иллюстрации разницы между функциональным и процессным подходом к управлению, мотивирования руководителей компании на внедрение системы процессного управления.

16.11.2018
0
6953

Введение

Многие руководители и специалисты в области орг. развития сталкиваются с задачей, как быстро и наглядно объяснить собственникам и топ-менеджерам разницу между функциональным и процессным управлением, показать преимущества процессного управления и обсудить ключевые решения, которые нужно принять для его внедрения в компании.

Игровой способ подачи информации является одним из наиболее эффективных, особенно для людей, перегруженных работой. Они могут на время отвлечься от проблем и заняться принятием решений в легкой игровой манере, пробуя различные возможные варианты.

Автором статьи была разработана и опробована на практике игра для руководителей под названием «Процессный пазл». Цель игры – наглядная практическая иллюстрация преимуществ процессного управления и обсуждение ключевых управленческих решений, которые необходимо принять в случае его внедрения в компании.

Исходные условия

Для игры используются заранее заготовленные карточки с бизнес-процессами некоторой компании. По условиям задачи эта организация производит и продает оптом чайники.

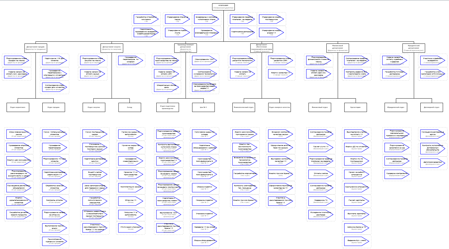
По заявкам клиентов в конструкцию чайников могут вноситься изменения. Необходимо изменение технологии производства, поиск новых поставщиков сырья и т.п. Организационная структура компании представлена на рис. 1.

Рис. 1. Организационная структура компании.

В каждом структурном подразделении и для руководителей верхнего уровня определены «функциональные процессы». Это процессы, которые от начала до конца выполняются в рамках структурного подразделения под полным контролем его руководителя. И это не абстрактно сформулированные функции, например, «Маркетинг» или «Производить продукцию», а вполне четкие процессы с реальными входами и выходами. Но они локализованы внутри подразделений и не являются сквозными или, другим словами, – межфункциональными.

Рис. 2. Функциональные процессы.

Большинство процессов на схеме рис. 2 приблизительного одного масштаба. Но некоторые из них явно являются процессами следующего уровня декомпозиции (предупреждать игроков об этом не нужно).

Есть один процесс, который явно не вписывается в традиционный функционал подразделения. Этот процесс основан на реальном примере из практики и включен специально, чтобы проиллюстрировать тот факт, что «функциональные процессы» могут быть довольно странными и находиться в явно неподходящих для них структурных подразделениях.

Уверен, что читатель сам легко найдет этот процесс среди прочих. Еще есть некоторые процессы, которые начинаются со слова «Участие…». В ряде случаев, эти процессы просто некорректно выделены со слов сотрудников, для которых они по каким-то причинам субъективно важны.

Кстати, для зарегистрированных пользователей портала FineXpert.ru доступен файл MS Visio со всеми представленными в статье схемами.

На рис. 3 показан пример оформления карточек с функциональными процессами. Карточки нужно распечатать и вырезать – для этого служит пунктирная линия. Так же нужно распечатать несколько пустых карточек, которые понадобятся во время игры.

Рис. 3. Пример карточек с функциональными процессами.

Порядок игры

Количество участников игры – от 3 до 6-8 человек (если участников больше, то целесообразно подготовить два комплекта карточек). Целесообразно сдвинуть 4 стола, чтобы удобно было раскладывать карточки.

Если в компании есть плоттер, то можно заранее распечатать схему, представленную рис. 2. Если нет, то достаточно просто распечатать схему орг. структуры (3-4 шт.). Сценарий деловой игры «Процессный пазл»:

1. Подготовить карточки, схемы и рабочие столы.

2. Создать рабочие группы по 6-8 руководителей.

3. Кратко рассказать кейс («компания производит чайники», функциональные процессы), раздать карточки (предварительно перемешав их, как карты). Если играют топ-менеджеры крупной компании, то карточки можно предварительно разложить по функциональным подразделениям для экономии времени. Но это делать нежелательно. Первичное раскладывание карточек нужно для первого знакомства с компанией. Обязательно нужно сказать, что реструктуризация компании не предполагается, т.е. нельзя менять схему орг. структуры.

4. Задание № 1. Необходимо разложить карточки с процессами по функциональной принадлежности, в т.ч. для руководителей верхнего уровня (10-12 минут).

5. Задание № 2. В группе создать две подгруппы по 3-4 человека. a. Задание для подгруппы № 1 – собрать пазл – сквозной процесс «Подготовка технико-коммерческого предложения для клиента». Можно слегка намекнуть на возможные границы этого процесса, но не делать всю работу за участников. b. Задание для подгруппы № 2 - собрать пазл – сквозной процесс «Разработка нового изделия (от идеи до постановки на производство»). c. Объявить для всех, что если кому-то потребуется карточка, но она уже занята другой группой, то можно взять пустую карточку и написать на ней необходимое название (такое же, как на существующей карточке!).

6. По факту готовности сквозных процессов: a. сфотографировать выложенные группами «пазлы»; b. вывести фото с пазлами на большой экран (через проектор); если группа одна, то можно обсуждать результаты работы прямо на рабочем столе; c. группы докладывают результаты сборки сквозных процессов из функциональных процессов; d. ведущий находит несоответствия в сквозных процессах, удаляя ненужные или добавляя нужные процессы, объясняет допущенные ошибки.

7. Подведение итогов игры. Ниже на фото показано, как это всё выглядит «в живую» во время игры.

Фото. Во время игры. Раскладывание карточек с функциональными процессами.

Фото. Во время игры.

Анализ и сборка сквозных процессов. Кроме указанных выше двух сквозных процессов с использованием карточек можно выложить еще несколько сквозных процессов, например, «Согласование договора».

На следующем фото представлен результат сборки сквозного процесса «Подготовка технико-коммерческого предложения для клиента». Это один из возможных вариантов. Участники должны увидеть, что процесс выполняется в нескольких функциональных подразделениях компании.

Фото. Сквозной процесс «Подготовка технико-коммерческого предложения для клиента».

Для тех топ-менеджеров, которые много читали западных авторов и полагают, что в компании легко определить единый сквозной процесс от «Заказа до оплаты отгруженного товара», можно поставить задачу собрать этот сквозной процесс. В случае удачной выкладки (можно дать группе 15 минут) целесообразно задать вопрос о том, кто и каким образом будет управлять таким длинным процессом, и как исполнители процесса будут распределены по функциональным подразделениям. Возможно, кто-то предложит плоскую «бирюзовую» орг. структуру.

Впрочем, данная игра, на мой взгляд, не имеет целью убедить руководителей в необходимости радикально изменять структуру, и уж тем более, создавать супер-мега сквозные бизнес-процессы. В качестве опции, после выкладки сквозных процессов можно предложить участникам игры сделать еще следующее:

  1. выложить еще несколько ключевых сквозных бизнес-процессов компании;
  2. определить, какие процессы являются чисто функциональными, и не вошли ни в один сквозной процесс (можно пометить карточки с такими процессами красными стикерами);
  3. определить, какие процессы не соответствуют по уровню остальным (слишком детальные);
  4. определить, какие процессы (даже функциональные!) вовсе не являются процессами и выделены вследствие субъективного видения руководителей компании;
  5. предложить разработать систему целей и показателей для управления сквозными процессами;
  6. предложить продумать возможные направления изменения организационной структуры компании.

По итогам проведения игры важно, на мой взгляд, обсудить с участниками следующие ключевые моменты:

  1. обсудить понятие границ процесса (по входам/выходам и условиям старта и завершения процесса (необходимо объяснить понятие событий разного типа);
  2. обсудить понятие уровня декомпозиции; затронуть наличие в пазле неадекватных процессов (типа «Участие в ….» и т.п.).
  3. отметить момент, что некоторые функциональные процессы могут быть многократно использованы в нескольких сквозных процессах в связи с чем возможен конфликт по ресурсам;
  4. обсудить, кто из руководителей в этом учебном примере может стать владельцем сквозного процесса; отметить подробно проблемы в определении ответственности и полномочий владельцев процессов;
  5. обсудить ключевые решения, которые должны принять топ-менеджеры для практического внедрения процессного управления в организации: a.определение ключевых сквозных бизнес-процессов; b.определение владельцев процессов и наделение их реальными полномочиями и ответственностью.

Заключение

Вы можете использовать игру в том виде, как она разработана с существующим набором карточек (см. файл MS Visio). Либо - провести анализ деятельности структурных подразделений вашей компании, выявить функциональные процессы, подготовить новые карточки и организовать игру с учетом вашей специфики. Но делать это нужно аккуратно, четко понимая, какие именно функциональные процессы вы определили (соответствие по уровням), какие «ошибочные» пазлы специально включили в состав карточек. Сделать всё это вы можете сами силами внутреннего подразделения орг. развития (Процессный офис, отдел СМК) или пригласить автора статьи с его коллегами-консультантами.

Мы проводим необходимое количество встреч с руководителями верхнего уровня, определяем функциональные процессы, готовим сценарий и модерируем игру. Так же можно провести игру в рамках 1-дневного тренинга по процессному управлению для топ-менеджмента.

Автор будет признателен за отзывы по результатам игр, которые вы проведете, а так же за проверенные практикой предложения по дополнению (возможно, изменению) сценария игры.

Успехов при внедрении системы процессного управления!

В.В. Репин, к.т.н., доцент, консультант по управлению, тренер, Генеральный директор ООО «Владимир Репин Менеджмент»

Ноябрь 2018 г.