Моделирование бизнес-процессов с BPWin
Автор: С.В. Маклаков
Год выпуска: 2002
Объем: 224 стр
ISBN: ISBN не указан
Издательство: М.: Диалог. МИФИ
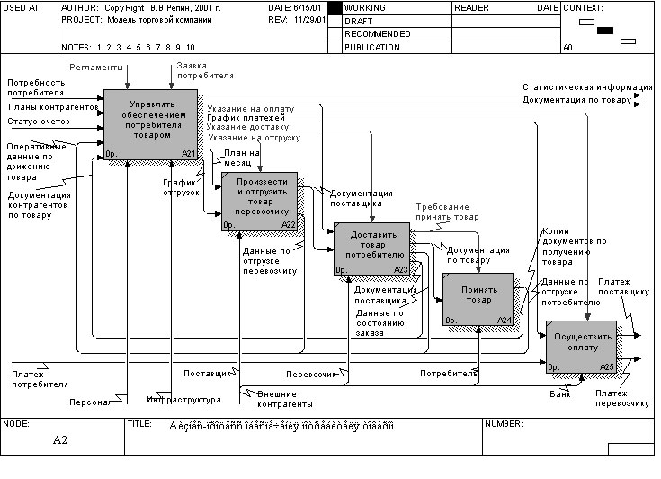
Подробное описание программного продукта BPWin 4.0. Излогаются основы методологий IDEF0, IDEF3, DFD. Приводится практикум по освоению BPWin 4.0. Одна из лучших книг по BPWin на русском языке.
