Электронная библиотека

FineXpert.ru - большая библиотека статей и видео по тематике управления бизнес-процессами, использования AI для повышения эффективности вашего бизнеса. 

"Видео"
137
"Статей"
218
"Просмотров"
2234549
"Книг"
67

Моделирование в Business Studio: как показать время выполнения процесса

Версия для печати
Владимир Репин

Владимир Репин, к.т.н, доцент, процессный архитектор и методолог, автор 10 книг по бизнес-процессам, член ABPMP Russian Chapter

Маленькая заметка Владимира Репина по большому вопросу оптимизации бизнес-процессов. Как показать время выполнения процесса на графической схеме при моделировании в Business Studio?

11.03.2015
0
7852

Введение

Процессный подход должен приносить эффект для бизнеса. Иначе он никому не нужен. А это означает, что его методики и инструменты должны быть «заточены» на возможность оптимизации процессов. Одним из таких методов является формирование графических схем процессов. Для чего их разрабатывают? Очевидно, это зависит от типа схем.

Давайте рассматривать операционный уровень, т.е. алгоритмы выполнения работы. Такие схемы формируют для того, чтобы: a)выполнить анализ процесса и обосновать мероприятия по его оптимизации; b) для последующей регламентации; c)для последующей автоматизации; d)для собственного удовольствия (это редко); e)прочее. Поскольку в статье нельзя объять необъятное, давайте рассмотрим первую область применения графических схем. Это вариант «а» - оптимизация бизнес-процессов.

Что можно извлечь из графической схемы процесса?

Важнейшими параметрами любого процесса являются:

  • результативность;
  • эффективность;
  • время выполнения;
  • уровень несоответствий;
  • уровень рисков.

Как может помочь графическая схема процесса для решения задачи анализа и оптимизации бизнес-процесса по указанным выше параметрам? Если использовать классические нотации моделирования, то ответ - «никак».

Графическая схема процесса почти не содержит нужной нам для этого информации. В лучшем случае, путем визуального анализа могут быть выявлены:

  • логические ошибки (это проблема скорее аналитика, а не реального процесса);
  • отсутствие необходимых входов/выходов;
  • возвраты (из-за необходимости переделки);
  • дублирование операций (прямое или косвенное);
  • пропущенные важные операции (влияет, например, на риски);
  • чрезмерный (излишний) контроль;
  • узкие места («бутылочные горлышки» определенного типа);
  • возвраты в прошлое;
  • физическая нереализуемость (один и тот же ресурс выполняет две разных операции одновременно);
  • факт, что процесс описывает поток единичных ресурсов (изделий), в то время как в реальности в некоторых частях процесса возникает накопление партий (собственно, если это так, то схема процесса не является корректной);
  • процессная грыжа;
  • неоднородность масштаба операций.

Заметим, что выявление всех указанных выше проблем будет в достаточной степени субъективным и возможно только потому, что у нас есть еще дополнительная информация как о процессе в целом, так и по составляющим его операциям. «Откуда она взялась?» – спросите Вы. Объяснение простое – Вы получили ее, собирая информацию по процессу (ознакомление с документаций, проведение интервью, проведение моделирующих сессий и т.п.). Максимум – эта информация структурирована в вашей документации, минимум – в голове.

Если сотрудник вообще ничего не знает о процессе, то извлечь полезную для реорганизации аналитическую информацию из графической схемы процесса будет невозможно.

С другой стороны, если сотрудник является экспертом в предметной области, при чтении схемы он будет наделять процесс теми особенностями, с которыми он уже сталкивался в своей практике. Но это не означает, что реальный процесс, схему которого он читает, выполняется именно так, как понимает эксперт.

Итак, графическая схема процесса имеет существенные ограничения с точки зрения аналитики. Для решения задачи оптимизации процесса нужно использовать более сложный объект – комплексную модель процесса. Но некоторые элементы этой модели всё-таки можно визуализировать на схеме и использовать для решения задачи оптимизации.

Время выполнения процесса

Давайте обсудим время выполнения бизнес-процесса. На своих тренингах (базовая программа) я часто даю слушателям следующую задачку. Рисую схему процесса из трех дорожек (CFFC). На ней шесть последовательно выполняемых разными сотрудниками операций и два ромба, при помощи которых показан возможный возврат на предыдущие шаги. Обозначаю условие, что каждая операция выполняется ровно один час. Далее следует вопрос к группе: «Какова общая длительность процесса?». Не долго думая, многие отвечают – 6 часов.

Предлагаю участникам подумать внимательнее. Следуют различные варианты ответов…. Но никто, как правило, не просит уточнить методику расчета времени выполнения процесса в целом. Дело в том, что если в процессе есть возвраты на предыдущие шаги, то просто складывать длительности выполнения его операций некорректно...

Но это только верхушка айсберга. Хочу обратить Ваше внимание на следующие два аспекта:

  1. в реальной жизни операции не обязательно будут выполняться сразу одна за другой;
  2. время выполнения операций всегда будет варьировать (изменяться в некоторых пределах).

Рассмотрим простой пример. Согласно схеме процесса Вы являетесь его участником и должны, получив какую-то информацию, сделать расчет, оформить в виде отчета и отправить следующему участнику процесса…

И вот, Вы приходите с утра на работу и начинаете делать всё что угодно (по приоритетам важности, надеюсь), но только не эту операцию процесса. Потом, после плотного обеда и перекура, Вы, наконец, решаете заняться расчетами и подготовкой отчета. Тратите на это 30 минут и отправляете документ далее по принадлежности.

Аналитик, который вас интервьюировал, записал в блокнот (с Ваших же слов), что среднее время выполнения операции составляет 30 минут. (Возможно, он провел хронометраж по установленной методике). Эта информация и попала в Business Studio в описание операции в поле «Требования к срокам», т.е. стало нормативным требованием.

А что же в реальности? Процесс застрял на вашей операции, и ждал начала обработки в течение 4 часов. И это только один раз. А сколько раз он запускался в месяц? Возможно, Вы откладывали его на день или два из-за большой загрузки или неотложных разовых заданий шефа. Именно поэтому я предлагаю при формировании графической схемы процесса анализировать показатели времени:

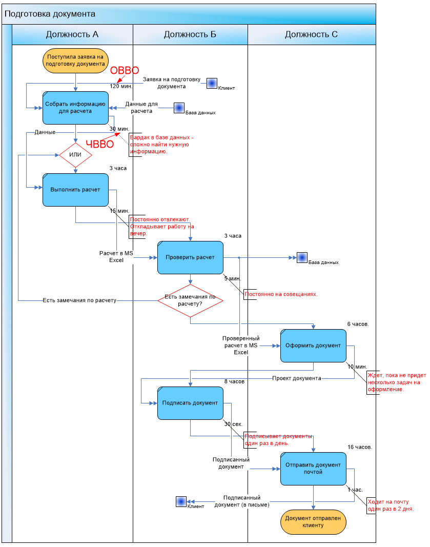
  1. ЧВВО, чистое среднее время выполнение операции, часов;
  2. ОВВО, общее среднее время выполнение операции, часов;
  3. ЧВВП, чистое среднее время выполнения процесса в целом, часов;
  4. ОВВП, общее среднее время выполнения процесса в целом, часов;

Кроме того, желательно визуализировать на схеме причины, почему ЧВВ и ОВВ операции не совпадают.

ЧВВ операции = ∑ (Время выполнения операции по хронометражу), часов / Количество запусков операции во всех экземплярах процесса, запущенных в течение месяца. (Возможна экспертная оценка ЧВВ операции).

ЧВВ процесса в целом = ∑ ЧВВ операций, входящих в процесс.

ОВВ процесса = ∑ (Фактическая длительность выполнения экземпляра процесса, часов) / Количество выполненных экземпляров процесса в месяц.

ОВВ операции = (ОВВ процесса * Количество выполненных операций во всех экземплярах процесса) / (Количество выполненных экземпляров процесса в месяц * Количество операций в процессе).

Для примера сделаем простой расчет: ЧВВП = 2 часа; ОВВП = 6,5 часов; ЧВВ операции № 4 = 0,2 часа; Количество выполненных экземпляров процесса – 22; Количество операций на схеме процесса – 8; Количество выполненных операций № 4 – 28; ОВВ операции № 4 = (6,5 * 28) / (22*8) = 1,03 часа. Итак, ЧВВ операции № 4 – 0,2 часа, в то время как ОВВ операции № 4 – 1,03 часа, т.е. в 5,2 раза больше.

По-хорошему, ОВВ операции должно показывать, сколько времени в среднем операция не начиналась (плюс ЧВВ, конечно) с момента, когда на вход был подан нужный ресурс (поставлена задача). Т.е. некоторый объект уже был на входе, но работа с ним не была выполнена, т.е. он находился в ожидании. Например, материал ждал в очереди, потому что пришел на вход раньше, чем нужно.

Проблема в том, что расчет ОВВ процесса сложно сделать даже при помощи имитационного моделирования, т.к. ОВВ каждой операции определяется тем, что ресурс (исполнитель, например) может передаваться между процессами с разным приоритетом.

Но в реальности приоритеты могут менять/нарушаться произвольным образом, как из-за воздействия внешних причин, так и по субъективному решению исполнителей процессов. Поэтому, нужно либо использовать упрощенную формулу расчета ОВВ операции, либо получать экспертную оценку этого времени. Например, мы можем задать такой вопрос: «Сколько времени проходит, в среднем, с момента, когда вы получаете паллету с сосисками, до момента, когда вы помещаете ее содержимое в холодильник?» или «Сколько времени, в среднем, заявки на расчет, которые Вы получаете из отдела «Х», ждут обработки?».

На рис.1. показан пример, как можно визуализировать ЧВВ и ОВВ операций на графической схеме процесса в среде моделирования Business Studio 4.0.

Рис. 1. Визуализация ЧВВ и ОВВ операций на схеме процесса, разработанной в Business Stuido 4.0.

Есть ли необходимость сокращать время ОВВ операции до величины ЧВВ? Это зависит от двух факторов:

  1. частоты выполнения процесса в целом;
  2. приоритетности процесса для получения финансового результата компании (процесс должен увеличивать «проход», если говорить в терминах Э. Голдрата).

Но в любом случае, визуализация чистого и общего времени выполнения операций на схеме позволяет нам:

  • глубже понять проблемы, связанные с выполнением процесса;
  • поставить цели оптимизации процесса;
  • отслеживать изменения процесса по ходу его реорганизации.

Выводы

Рекомендую использовать указанный подход при разработке графически схем для целей оптимизации.

Вероятно, Вы не будете на первых порах использовать имитационное моделирование (это довольно сложно и дорого). Но указывая на схеме два вида времени для каждой операции,

Вы увидите реальную картину выполнения процесса, и сможете глубже понять причины проблем, подготовить предложения и выполнить мероприятия по оптимизации бизнес-процесса.

В.В. Репин, к.т.н., доцент, тренер, консультант, Исполнительный директор и партнер ООО «BPM Консалтинг Групп»

Март 2015 г.