История вопроса
В декабре 2012 года на конференции «ПРОЦЕССНОЕ УПРАВЛЕНИЕ: сегодня и завтра» я прослушал весьма интересный доклад Наталии Самариной, Начальника отдела организационного развития ЗАО «ЮИТ Санкт-Петербург». В рамках доклада приводилась информация о методе описания процессов, используемом ООР в «ЮИТ». Это была так называемая «Моделирующая сессия» - совещание по структурированию процессов с привлечением руководителей и специалистов подразделений (см. рис. 1 – фото из опубликованного доклада).
Метод весьма заинтересовал, и я решил ознакомиться с ним ближе – съездил в Питер в компанию «ЮИТ». Наталия любезно разрешила присутствовать на одной из МС, которые регулярно проводятся в компании.

Рис. 1. Фото из доклада Н. Самариной.
Моделирующая сессия
Вкратце, суть проведения моделирующей сессии, как я ее понимаю, состоит в следующем. За ограниченное время (около 2-х часов, не более) проводится структурирование некоторого операционного процесса компании путем его обсуждения и визуализации по определенной технологии.
В начале МС бизнес-аналитик кратко рассказывает о целях ее проведения и методическом походе. Затем на флипчарте рисуется контекстная диаграмма процесса (процесс как «черный ящик»). Сверху указываются нормативные документы. Определяется структура подпроцессов. Обсуждаются основные входы/выходы. Далее выбирается один из подпроцессов, который рассматривается детальнее.
При описании подпроцесса используется любопытная технология визуализации. На большие листы упаковочной бумаги, прикрепленные в доске, последовательно наклеивают липкие листочки разного цвета. Светлые (белые) листки используются для описания операций, исполнителей и событий.
Название операций пишут синим цветом, исполнителей – зеленым, события – черным. Дополнительно используют желтые листки меньшего размера. Они служат для отображения развилок процесса (ветвления процесса с применением оператора «ИЛИ») – см. рис. 2.

Рис. 2. Технология визуализации процесса при проведении МС.
Каждая операция процесса подробно обсуждается. Определяются входы/выходы и события. Информация аккуратно фиксируется на липких бумажках и помещается на стенд.
После завершения сессии результаты работы фотографируются. Кроме того, бизнес-аналитики забирают бумагу с собой в ООР. Далее они используют полученный материал уже для профессионального описания процесса в Business Studio. Разработанные в нотации «Процедура» Business Studio схемы процессов согласуются с участниками МС. Далее эти схемы используются для регламентации соответствующих процессов.
Особенности реализованного в «ЮИТ» подхода, на мой взгляд, следующие:
• сотрудники компании активно вовлекаются в деятельность по структурированию процессов;
• по ходу МС фактически осуществляется обучение сотрудников методу описания;
• бизнес-аналитики получают информацию достаточно высокого качества, что существенно ускоряет последующую работу по формированию графических схем процессов;
• участие сотрудников в описании процессов делает более простым последующее согласование графических схем.
Интересно отметить, что в «ЮИТ» существует очередь из руководителей, желающих разобрать свои процесса на моделирующих сессиях, которые проводит отдел организационного развития.
Алгоритм проведения сессии
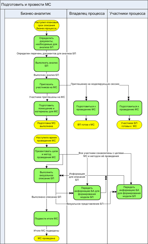
Используя знания о методе проведения МС в «ЮИТ» мы разработали свою версию данного подхода. На рис. 3. Показана схема процесса проведения МС. При проведении МС мы дополнительно используем проектор, который выводит на большой экран таблицу MS Excel, содержащую список операций рассматриваемого процесса («домашняя заготовка» бизнес-аналитиков).

Рис. 3. Схема процесса проведения МС.
Представленная на рис 3. схема была применена в одном из достаточно крупных проектов внедрения процессного подхода (см. рис. 4). С некоторыми изменениями МС продолжает активно применяться в этой компании до настоящего времени. Руководители высоко оценивают пользу МС для понимания сути выполняемых операционных процессов.

Рис. 4. Автор статьи при проведении МС.
Следует отметить, что каждая МС должна быть качественно подготовлена. Это означает, что бизнес-аналитики должны собрать и проанализировать доступную информацию о процессе (НМД, отчетность и т.п.). Кроме того, бизнес-аналитик обязан грамотно вести сессию. Таким образом, качественная подготовка и проведение МС предопределяет требования к работе бизнес-аналитика. Когда аналитик просто описывает процесс, собирая информацию путем проведения интервью, его работа видна только двум людям. При проведении МС качество работы бизнес-аналитика становится известным многим сотрудниками компании. Этот факт поднимает планку внутренней мотивации бизнес-аналитика.
Преимущества и недостатки МС
Стоит обсудить преимущества МС и риски, которые могут возникнуть при ее проведении в компании.
Преимущества МС:
• активное вовлечение сотрудников в деятельность по описанию процессов;
• возможность быстро получить качественную информацию для описания процесса;
• общий PR методов процессного управления.
На мой взгляд, вовлечение сотрудников в деятельность по описанию своих процессов – важнейший «плюс» МС как метода работы.
Риски при проведении МС
• переход от продуктивного обсуждения к неуправляемому «базару»;
• нарушение технологии визуализации процесса и, как следствие, получение сырых результатов низкого качества;
• нехватка времени для описания процесса в целом;
• прочие.
Чтобы сессия прошла продуктивно, бизнес-аналитику очень важно уметь грамотно ее модерировать. Для этого нужны определенные навыки и некоторая доля харизмы. Поэтому проведение МС нужно поручать наиболее подготовленным, опытным бизнес-аналитикам.
Резюме
В статье мы рассмотрели моделирующую сессию – технологический подход к описанию операционных процессов компании. Ключевое преимущество данного подхода, с точки зрения автора статьи, заключается в активном вовлечении руководителей и специалистов компании в деятельность по описанию, анализу и регламентации бизнес-процессов.
В.В. Репин, к.т.н., Исполнительный директор и партнер ООО «BPM Консалтинг Групп», доцент кафедры Бизнес-информатики и систем управления производством МИСиС.
Сентябрь 2013 г.